Subprefeitura Campo Limpo

Exibindo 1 para 1 de 2

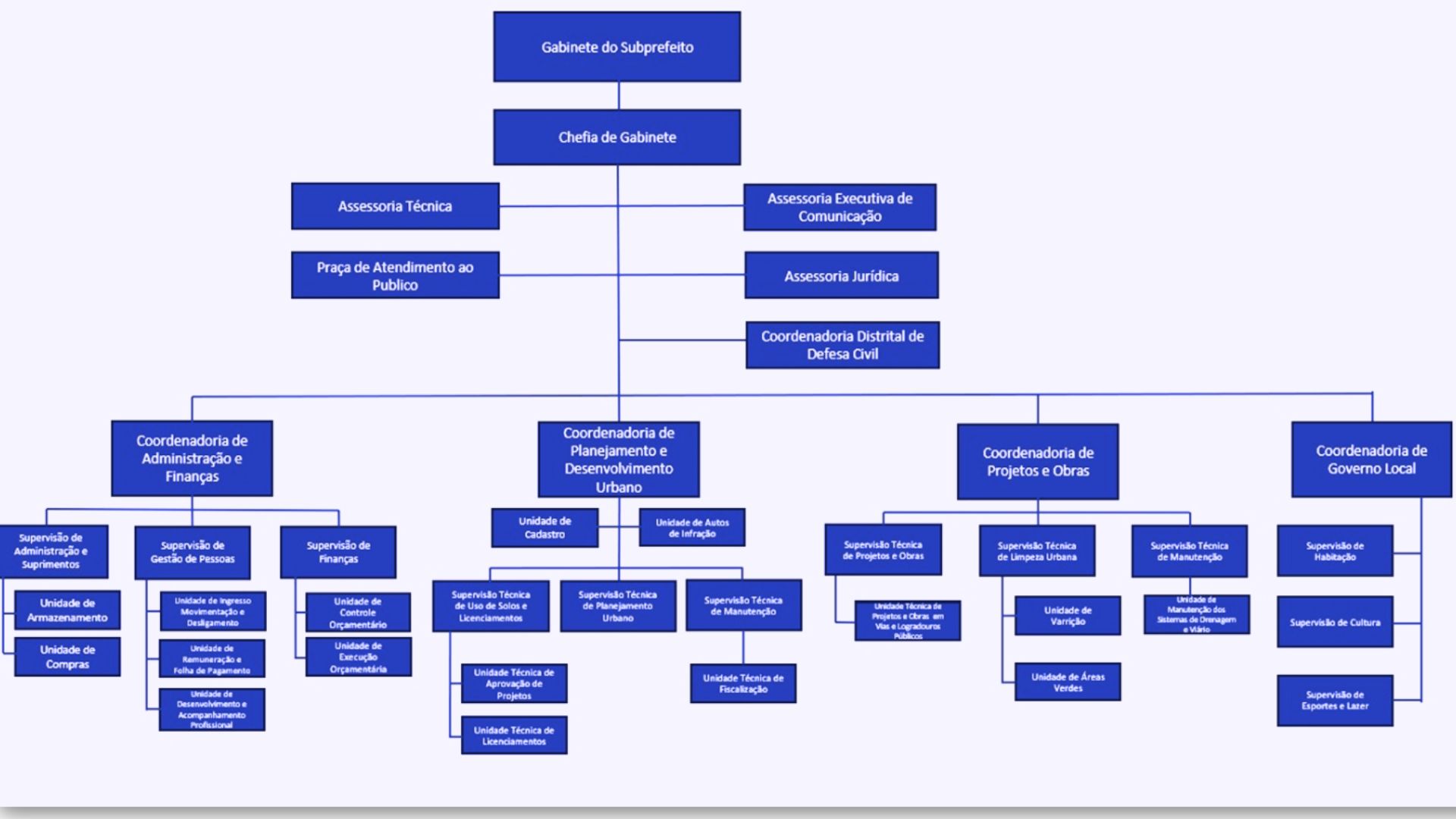
Organograma e Estrutura Administrativa

Institucional

           >>>>> ESTRUTURA ADMINISTRATIVA <<<<<

A imagem apresenta um organograma da estrutura administrativa de uma organização, possivelmente uma prefeitura ou órgão público municipal, dada a presença de termos como "Gabinete do Prefeito" e "Coordenadoria de Governo Local". O título central no topo da página é ">>>>> ESTRUTURA ADMINISTRATIVA <<<<<".  A estrutura é hierárquica e se organiza da seguinte forma:  No topo, centralizado, está o "Gabinete do Prefeito". Abaixo e conectado a ele por linhas, à esquerda está a "Chefia de Gabinete".  Do "Gabinete do Prefeito" partem conexões para:  "Chefia de Gabinete" (abaixo e à esquerda) "Assessoria Técnica" (à esquerda da Chefia de Gabinete) "Praça de Atendimento ao Público" (abaixo da Assessoria Técnica) "Assessoria Executiva de Comunicação" (à direita da Chefia de Gabinete) "Assessoria Jurídica" (abaixo da Assessoria Executiva de Comunicação) "Coordenadoria Distrital de Defesa Civil" (abaixo da Assessoria Jurídica) A partir da "Chefia de Gabinete", partem conexões para três grandes coordenadorias, dispostas horizontalmente abaixo:  À esquerda: "Coordenadoria de Administração e Finanças" Ao centro: "Coordenadoria de Planejamento e Desenvolvimento Urbano" À direita: "Coordenadoria de Projetos e Obras" Mais à direita: "Coordenadoria de Governo Local" Cada uma dessas coordenadorias se desdobra em diversas superintendências, unidades e assessorias, detalhando a divisão de tarefas e responsabilidades dentro da organização. Devido ao tamanho reduzido do texto nas caixas inferiores, não é possível detalhar todas as subunidades sem ampliação. No entanto, percebe-se uma estrutura complexa com múltiplos níveis de gestão e especialização em áreas como administração, finanças, planejamento urbano, obras, governo local e atendimento ao público.  As caixas de texto são azuis com texto branco, e as linhas de conexão são pretas, facilitando a visualização da hierarquia e das relações entre os diferentes setores.
JPG

QUEM É QUEM: 

Um homem de pele clara, cabelos grisalhos curtos e olhos claros, veste uma camisa branca de mangas compridas e está posicionado no centro da imagem, olhando diretamente para a câmera com uma expressão neutra e um leve sorriso. Ele parece estar em um ambiente interno, possivelmente um escritório, com luz natural entrando por uma janela grande atrás dele, que revela uma vista urbana com edifícios e um céu nublado.  À esquerda do homem, parcialmente visível, está uma bandeira com predominância das cores vermelho, branco e preto, além de detalhes em azul e amarelo. À direita do homem, outra bandeira semelhante está posicionada, também parcialmente visível. Entre as duas bandeiras, atrás do homem, ergue-se uma bandeira verde e amarela, sugerindo que o ambiente pode ter alguma ligação com o Brasil, dado que essas são as cores da bandeira nacional.  O homem parece estar em um contexto oficial ou formal, dada a presença das bandeiras e sua postura. A iluminação é suave e frontal, focando no indivíduo.
Subprefeito - Ricardo Bittar

  Ricardo Bittar tem 66 anos, casado e nascido em São Paulo/SP. Formado Engenheiro civil desde 1979 e em administração em 1983. Teve início em sua carreira pública como gerente de negócios na AES Eletropaulo e foi responsável por gerir grandes negócios como a estruturação e análise do famoso “JK” na marginal Pinheiros. Ainda no setor público foi Coordenador de CPO na Subprefeitura do Campo limpo, onde era responsável pela zeladoria, projetos e execução de obras de áreas de risco, viário e drenagem dos distritos do Campo Limpo, Capão Redondo e Vila Andrade. Já no setor privado foi diretor e coordenador de obras em diversas empresas sempre na área da engenharia e gestão de negócios

SUBPREFEITURA CAMPO LIMPO:

GABINETE
  

Ricardo Bittar
Subprefeito de Campo Limpo

Avenida Giovanni Gronchi, 7143 - Vila Andrade
Telefones: (11) 3397-0514
E-mail:rbittar@smsub.prefeitura.sp.gov.br

Heron Viana da Silva  
Chefe de Gabinete

Avenida Giovanni Gronchi, 7143 - Vila Andrade
Telefones: (11) 3397-0513
E-mail: hvsilva@smsub.prefeitura.sp.gov.br 

 
Assessoria Jurídica

Jonas Cassimiro da Silva Junior
Diretor Jurídico
Avenida Giovanni Gronchi, 7143 - Vila Andrade
Telefones: (11) 3397-0522
E-mail: jcassimiro@smsub.prefeitura.sp.gov.br 

Assessoria de Comunicação
Jacqueline Santos Oliveira
Diretora de Comunicação
Avenida Giovanni Gronchi, 7143 - Vila Andrade
Telefones: (11) 3397-0516
E-mail: jsoliveira@smsub.prefeitura.sp.gov.br


Praça de Atendimento 

Celeide Lopes Melo
Gerente da Praça de Atendimento

Avenida Giovanni Gronchi, 7143 - Vila Andrade
Telefones: (11) 3397-0513
E-mail: cmelo@smsub.prefeitura.sp.gov.br

 

Coordenadoria de Governo Local
Tereza Cristina dos Santos Bezerra
Coordenadora de Governo Local
Avenida Giovanni Gronchi, 7143 - Vila Andrade
Telefones: (11) 3397-0543
E-mail: terezabezerra@smsub.prefeitura.sp.gov.br


Rubens do Carmo Ribeiro
Supervisor de Esporte
Avenida Giovanni Gronchi, 7143 - Vila Andrade
Telefones: (11) 3397-0541
E-mail: rubensribeiro@smsub.prefeitura.sp.gov.br


Ivana Tenório da Silva
Supervisora de Cultura
Avenida Giovanni Gronchi, 7143 - Vila Andrade
Telefones: (11) 3397-0572
E-mail: ivanasilva@smsub.prefeitura.sp.gov.br


Daniela de Sousa Lima
Supervisor de Habitação
Avenida Giovanni Gronchi, 7143 - Vila Andrade
Telefones: (11) 3397-0653
E-mail:dslima@smsub.prefeitura.sp.gov.br

 

Coordenadoria de Administração e Finanças
Denise Akimi Ikenaga Mazzeo
Coordenadora de Admnistração e Finanças
Avenida Giovanni Gronchi, 7143 - Vila Andrade
Telefones: (11) 3397-0505
E-mail: dikenaga@smsub.prefeitura.sp.gov.br

 

Dione Stable de Souza Hurtado
Supervisora de Finanças
Avenida Giovanni Gronchi, 7143 - Vila Andrade
Telefones: (11) 3397-0579
E-mail:dhurtado@smsub.prefeitura.sp.gov.br
 

Luciana Aparecida de Souza Figuereido
Supervisão de Gestão de Pessoas
Avenida Giovanni Gronchi, 7143 - Vila Andrade
Telefones: (11) 3397-0575
E-mail:lasfigueira@smsub.prefeitura.sp.gov.br 

 

Andrea Cristina Souza Mendes
Supervisora de Administração e Suprimentos
Avenida Giovanni Gronchi, 7143 - Vila Andrade
Telefones: (11) 3397-0573
E-mail: acmendes@smsub.prefeitura.sp.gov.br

 
Coordenadoria de Planejamento e Desenvolvimento Urbano

Arnaldo Carvalho da Silva   
Coordenador de Planejamento e Desenvolvimento Urbano
Avenida Giovanni Gronchi, 7143 - Vila Andrade
Telefones: (11) 3397-0510
E-mail: arnaldocs@smsub.prefeitura.sp.gov.br

 

Gustavo Alves de Lima 
Supervisor Técnico de Planejamento Urbano
Avenida Giovanni Gronchi, 7143 - Vila Andrade
Telefones: (11) 3397-0509
E-mail: galves@smsub.prefeitura.sp.gov.br 


Supervisor Técnico de Solo e Licenciamento
Avenida Giovanni Gronchi, 7143 - Vila Andrade
Telefones: (11) 3397 -0539
E-mail: @smsub.prefeitura.sp.gov.br

 
Livia Maria Pereira Durante
Supervisora Técncica de Fiscalização
Avenida Giovanni Gronchi, 7143 - Vila Andrade
Telefones: (11) 3397 -0539
E-mail: ldurante@smsub.prefeitura.sp.gov.br

 

Coordenadoria de Projetos e Obras
Marcia de Souza Dias 
Coordenadora de Projetos e Obras

Avenida Giovanni Gronchi, 7143 - Vila Andrade
Telefones: (11) 3397-0510
E-mail: marciasdias@smsub.prefeitura.sp.gov.br

 
Aparecida Ozoria Cinque de Brito
Supervisora Técnica de Manutenção
Avenida Giovanni Gronchi, 7143 - Vila Andrade
Telefones: (11) 3397 - 0583
E-mail: vemendes2@smsub.prefeitura.sp.gov.br

 
Daisy Etsuko Urushima
Supervisora Técnica de Limpeza Pública
Avenida Giovanni Gronchi, 7143 - Vila Andrade
Telefones: (11) 3397 - 0585
E-mail: deurushima@smsub.prefeitura.sp.gov.br

 
Marcos Ribeiro Spinola
Supervisor Técnico de Projetos e Obras
Avenida Giovanni Gronchi, 7143 - Vila Andrade
Telefones: (11) 3397 - 0587
E-mail: mrspinola@smsub.prefeitura.sp.gov.br

collections
Galeria de imagens