Subprefeitura Santana Tucuruvi

Quarta-feira, 8 de Outubro de 2025 | Horário: 10:10
Compartilhe:

Organograma e Estrutura Administrativa

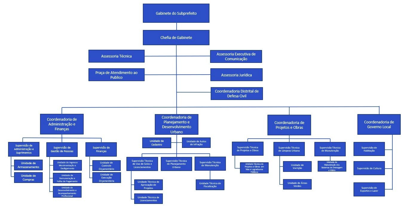
Esta é uma imagem de um organograma da Subprefeitura de Santana/Tucuruvi. O organograma é estruturado hierarquicamente, com a autoridade máxima no topo e as divisões e coordenações abaixo.  Estrutura Hierárquica Subprefeito (Topo): Sidney Doring Guerra.  Nível Intermediário - Ligado ao Subprefeito:  Assessoria Jurídica: Camila Dias Pedreira.  Assessoria Técnica: Gislaine A. Camillo Flisch.  Assessoria de Comunicação: Silvana Regina Inácio.  Chefia de Gabinete: Luciana Carla Gomes.  Descomplica: José Roberto Nonato de Oliveira.  Nível de Coordenações - Abaixo do Subprefeito e da Chefia de Gabinete (em alguns casos):  Coord. de Planejamento e Desenv. Urbano (CPDU): Daniel Tibiriçá.  Possui três Supervisões Técnicas subordinadas:  Supervisão Técnica de Fiscalização (STF): Renata Torres Soares Pupo de Moraes.  Supervisão Técnica Uso do Solo e Licenciamento (SUSL): Talita Ferreira Souza.  Supervisão Técnica Planej. e Desenv. Urbano (STPDU): Gabriel Martins.  Coord. de Governo Local: Luciana Carla Gomes (mesmo nome da Chefia de Gabinete).  Possui três Supervisões subordinadas:  Supervisão de Cultura: Cláudio Rosário.  Supervisão de Habitação: Madai Matias Mello.  Supervisão de Esportes: Vivian Ramos da Silva.  Coord. de Projetos e Obras (CPO): Eduardo Atsushi Kawai.  Possui três Supervisões Técnicas subordinadas:  Supervisão Técnica Manutenção (STM): Paulo Seabra da Costa.  Supervisão Técnica Limp. Pública (STLP): João Wilson F. dos Santos.  Supervisão Técnica Proj. e Obras (STPO): Enio Scomparini do Santos.  Coord. de Admin. e Finanças (CAF): Katia Aparecida Ferreira da Silva.  Possui três Supervisões subordinadas:  Supervisão Admin. e Suprimentos (SAS): Celso Dias de Oliveira Neto.  Supervisão de Finanças (SF): Luciana Aragão de Assis Mendes Polbaque.  Supervisão Gestão de Pessoas (SUGESP): Izabel Cristina Ferreira.
 

Quem é Quem

Subprefeito
Sidney Doring Guerra (Magal Guerra)

Chefe de Gabinete
Luciana Carla Gomes

>>>ÁREAS DA SUBREFEITURA SANTANA TUCURUVI<<<

*GABINETE DO SUBPREFEITO

Assessoria Jurídico
Camila Dias Pedreira

Assessoria de Comunicação
Silvana Inácio

Praça de Atendimento
Roberta Cali Nogueira Zachari

*COORDENADORIA DISTRITAL DE DEFESA CIVIL

Coordenadora
Maria Hilda Santos Pires

*COORDENADORIA GOVERNO LOCAL

Coordenadora
Luciana Carla Gomes

Supervisor de Esportes
Claudio Rosario 

Supervisor de Cultura 
Vivian Ramos da Silva 

Supervisora de Habitação
Madaí Matias Mello
 

*COORDENADORIA DE PLANEJAMENTO E DESENVOLVIMENTO URBANO (CPDU)

Coordenador de Planejamento e Desenvolvimento Urbano
Daniel Tibiriça

Supervisão Técnica de Uso do Solo e Licenciamentos
Sergio Ferreira Souza

Supervisão Técnica de Fiscalização
Renata Torres Soares Puppo de Moraes

*COORDENADORIA DE ADMINISTRAÇÃO E FINANÇAS

Coordenadora
Katia Almeida Ferreira da Silva

Supervisão de Administração e Suprimentos (SAS)
Luciana Aragão de Assis Mendes Polsaque

Supervisão de Gestão de Pessoas (SUGESP)
Izabel Cristina Ferreira

*COORDENADOR DE PROJETOS E OBRAS (CPO)

Coordenador
Eduardo Atsushi Kwai

Supervisão Técnica de Limpeza Urbana
João Wilson Pereira Dos Santos

Supervisão Técnica de Projetos e Obras
Enio Scomparini dos Santos

 

 

 

collections
Galeria de imagens