Secretaria Municipal da Saúde
Mpox
A mpox é uma doença zoonótica viral, sua transmissão para humanos pode ocorrer por meio do contato com animal ou humano infectado ou material corporal humano contendo o vírus.
Acesse aqui materiais sobre o tema:                               
 
DOCUMENTOS TÉCNICOS
Medidas Sanitárias
-Medidas sanitárias para prevenção e controle em estabelecimentos de prestação de serviços
-Medidas sanitárias para prevenção e controle em instituições escolares
Alerta Epidemiológico
- Informe Epidemiológico MPOX nº 03 2024 de 19/08/2024.
Documentos técnicos do Estado de SP
NOTIFICAÇÃO
Os casos suspeitos de varíola causada pelo mpox devem ser notificados de forma imediata, em até 24 horas, por se tratarem de eventos de saúde pública (ESP) conforme disposto na Portaria nº 1.102, de 13 de maio de 2022.
-Formulário de notificação (clique aqui)
ASSISTÊNCIA LABORATORIAL
Orientações para as Coordenadorias Regionais de Saúde e Hospitalar quanto ao fluxo de coleta e envio de amostra suspeita de mpox para a detecção molecular do genoma por RT PCR pelo Instituto Adolfo Lutz (IAL). Após a indicação e orientação de coleta pela UVIS de referência do serviço de saúde.
Atualizado em 01/08/2022: Acesse aqui o documento de Orientações da Assistência Laboratorial para mpox.
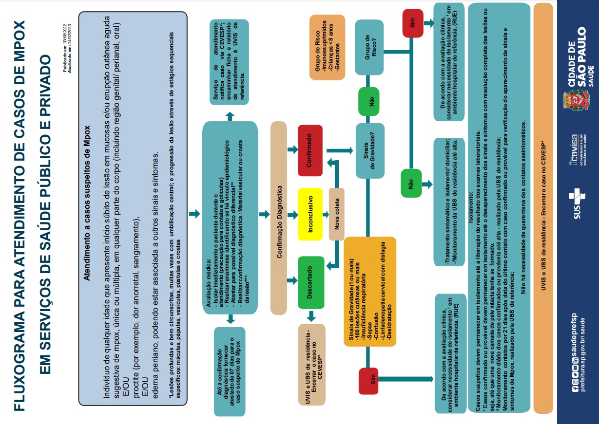
FLUXOGRAMA DE ATENDIMENTO
Acesse aqui : Fluxograma Para Atendimento de Casos de Mpox em Serviços de Saúde Público e Privado
CUIDADOS DOMICILIARES
Acesse aqui as orientações de Cuidados Domiciliares para casos de mpox
MATERIAIS GRÁFICOS
Acesse aqui os materiais gráficos sobre mpox
- Cartaz mpox (clique na imagem para fazer download)
-Folder Cuidados domiciliares - versão preto-e-branco (clique na imagem para fazer download)
- Folder cuidados domiciliares - versão colorida (clique na imagem para fazer download)
CAPACITAÇÃO
Capacitação e Atualização em Mpox - 02/08/2022
-Vídeo:
HAND TALK
Clique neste componente para ter acesso as configurações do plugin Hand Talk

            .png)

.png)
.png)




.png)



.png)

.png)